中共上海市委老干部局
www.shlgbj.gov.cn
发布日期:2021-01-08
近日,工业和信息化部印发《互联网应用适老化及无障碍改造专项行动方案》(以下简称《方案》),决定自2021年1月起,在全国范围内组织开展为期一年的互联网应用适老化及无障碍改造专项行动,旨在解决老年人、残疾人等特殊群体在使用互联网等智能技术时遇到的困难。
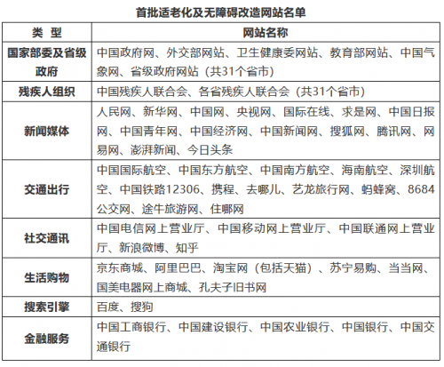
此次专项改造行动范围主要集中在互联网网站与移动互联网应用(APP),包括共115家网站、43个APP,涉及新闻资讯、社交通讯、生活购物、金融服务、医疗健康等多个领域。


另外,专项改造工作重点将紧密结合老年人、视力障碍人士、听力障碍人士、肢体障碍人士的实际需求:









《方案》提到,各互联网网站、移动互联网应用(APP)需在网站及应用的显著位置显示信息无障碍标识。引导各大应用商店(市场)设立无障碍应用下载专区,将已取得信息无障碍标识的APP统一纳入专区,方便老年人、残疾人等重点受益群体下载使用。
随着智能化时代的不断推进,老年人等特殊群体的智能鸿沟问题越来越受到重视。目前,不少城市都已经为解决老年人运用智能技术困难给出了“实招”。
江苏无锡:公益小课堂 助力老人融入“智能时代”
老年市民可通过线上通道报名参加公益课堂,在课堂上工作人员会发放《智能手机使用手册》,同时结合手把手教学、一对一服务等方式,教学内容包括线上就医约号、微信支付、面对面建群、抖音的拍摄和上传等,帮助老年人享受更加便捷的信息服务。

北京:多家医院设置自助机值岗志愿人员
为了帮助老人跨越“智能鸿沟”,北京一医院邀请社会志愿者,并动员职工人员利用下班时间参与自助机值岗志愿工作,指导前来就医的老年人使用自助机,促进自助机使用量同比增长67%,服务76万余人次。

稿件来源:央视网
扫码安装
上海老干部APP
扫码关注
上海老干部公众号
扫码关注
关心下一代
www.shlgbj.gov.cn